In a usage based pricing model, customers find it hard to predict their costs due to the variability in their usage. It is extremely important for customers to know their consumption data & patterns in real-time. Just showing usage metrics to customers is not sufficient. Customers need to be aware of their costs for the current cycle in real-time so that they can always keep track and not be surprised at the end of the cycle.Documentation Index
Fetch the complete documentation index at: https://docs.togai.com/llms.txt
Use this file to discover all available pages before exploring further.
Togai’s invoicing system is intrinsically built to handle real-time rating and billing requirements to meet the above basic expectations of the customers.

How invoicing works?
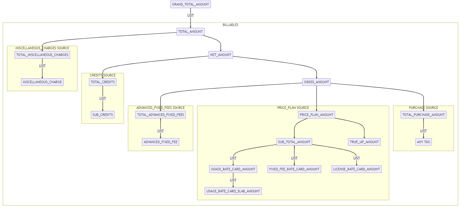
Togai automatically generates invoices for each account/group based on the following -- Wait till end of grace period for a billing cycle
- List of rate cards in the price plan
- Usage quantity for each rate card
- Pricing model and type for each rate card to be applied to relevant usage slab
- Apply pricing rules
- Apply Credits and commitments
- Apply custom charges
- Manage tax, if applicable
- Calculate gross and net amounts and generate the final invoice based on the invoice template
- Automatically send the generated invoice to customers
Togai follows the minimum divisible currency model. If amount is
$0.001 then it gets rounded down to $0 in the invoice and will not get synced to external payment processors but if its $0.01 then $0.01 will be shown in the invoice and it will get synced to external payment gateways.Invoice statuses
- Draft/Ongoing - This is the status of an invoice that has ‘In Arrears’ rate cards during the current billing cycle. It is also the status of a custom invoice that is yet to be marked Due.
- Due - As soon as the grace period ends, the Ongoing invoice becomes ‘Due’
- Merged - This is the status of an invoice that becomes Due but is merged into an ‘Invoice Group’
- Paid - This is the status of an invoice for which payment has been received
- Partially Paid - This is the status of an invoice for which partial payment has been received
- Uncollectible - If you have an invoice where you do not expect the customer to pay, you can mark the invoice as ‘Uncollectible’
- Void - You can also cancel an invoice using this option
- Refund Initiated - In case an invoice is paid or partially paid, it can be refunded and this is the status of an invoice for which a refund has been initiated.
- Refund Completed - This is the status of a paid/partially pad invoice for which refund has been completed.

Invoicing features
As part of the invoice module, Togai provides additional capabilities.- Invoice groups - Learn more
- Invoice template - Learn more
Custom charges
This feature allows you to include additional charges in an upcoming or ongoing invoice. This feature enhances flexibility by allowing you to configure an additional value or a discount based on a computation on your existing line items in the invoice. You also have the option to choose if a custom charge should be counted for revenue or not.Invoice list
When you access the “Invoices” option on the side menu, you’ll be able to view a list of:a. Historical Invoices
b. Ongoing Invoices On selecting any of these invoices, you can view the detailed invoice items present and also be able to preview/download it.
Bill runs
You can now use the Auto advance invoice configuration available in Admin Center -> Invoice Config to utilize the Bill runs feature. This allows you to filter a set of invoices that are pending to be marked ‘DUE’, review them, make edits wherever required and approve them to become ‘DUE’ from the ‘DRAFT’ state.Other features
Invoice groups - Learn moreInvoice templates - Learn more
Credits - Learn more
Invoice structure

